澳门电子pg游戏官网
首页
学院快讯
焦点新闻
学院概况
学院简介
机构设置
学院领导
荣誉展示
师资队伍
师资介绍
教学名师
学科带头人
学科专业
机器人工程
自动化
电气工程及其自动化
智能制造工程
焊接技术与工程
机械设计制造及其自动化
教学工作
教学管理
校企合作
国际合作
专家报告
学生工作
学生管理与服务
共青团工作
志愿团工作
党建工作
理论学习
党建动态
教学条件
智能制造与机器人实践中心
现代焊接技术训练中心
电气工程与自动化实践中心
现代工程训练及加工中心
出彩校友
产业学院
首页
学院快讯
焦点新闻
学院概况
学院简介
机构设置
学院领导
荣誉展示
师资队伍
师资介绍
教学名师
学科带头人
学科专业
机器人工程
自动化
电气工程及其自动化
智能制造工程
焊接技术与工程
机械设计制造及其自动化
教学工作
教学管理
校企合作
国际合作
专家报告
学生工作
学生管理与服务
共青团工作
志愿团工作
党建工作
理论学习
党建动态
教学条件
智能制造与机器人实践中心
现代焊接技术训练中心
电气工程与自动化实践中心
现代工程训练及加工中心
出彩校友
公告信息
公告信息
首页
>
公告信息
>
正文
>
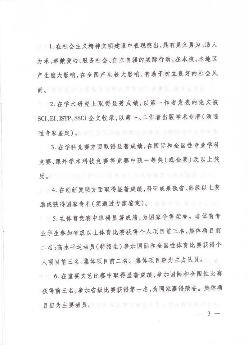
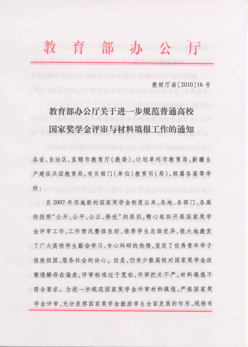
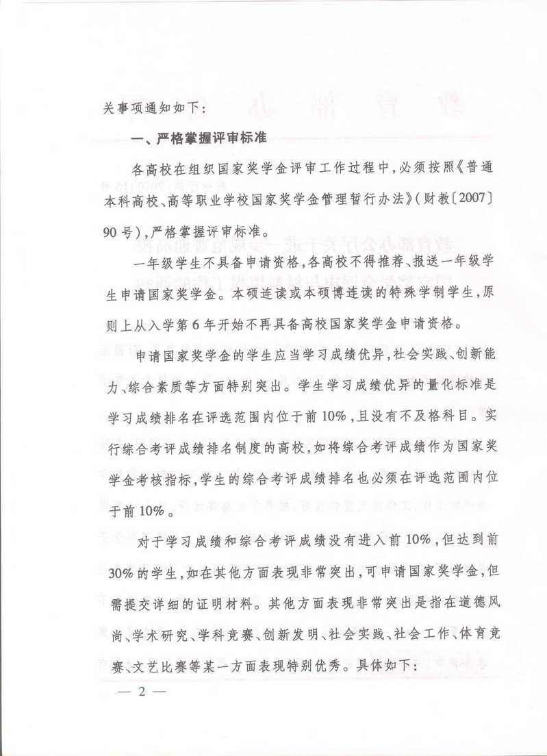
教育部办公厅关于进一步规范普通高校国家奖学金评审与材料填报工作的通知
作者:李滨
时间:2017-10-10
上一篇:关于学校图书馆举办“喜迎党的十九大 传承领袖家风——毛泽东家风展”活动的通知
下一篇:停水通知